快消业务员的晋升危机!

老王眼中燃起战火,猛地攥紧拳头——不是恐慌,是嗅到战机的兴奋。
「拜访外挂」
感受AI的神秘力量
当老王正准备外出拜访客户时。业务员小李神秘一笑:“急什么?磨刀不误砍柴工,听说过勤策AI Agent拜访助理吗?”

“以前跑客户,是否拜访总是凭感觉,重点客户拜访也没有计划”。
现在,老王打开手机,AI秒级安排好“拜访计划”:

AI推荐拜访客户并一键添加至今日拜访计划

老王一拍脑袋,原来这家门店这么久没拜访了,都忘记了,即刻出发。
「拜访助理」
比销售更懂销售的AI
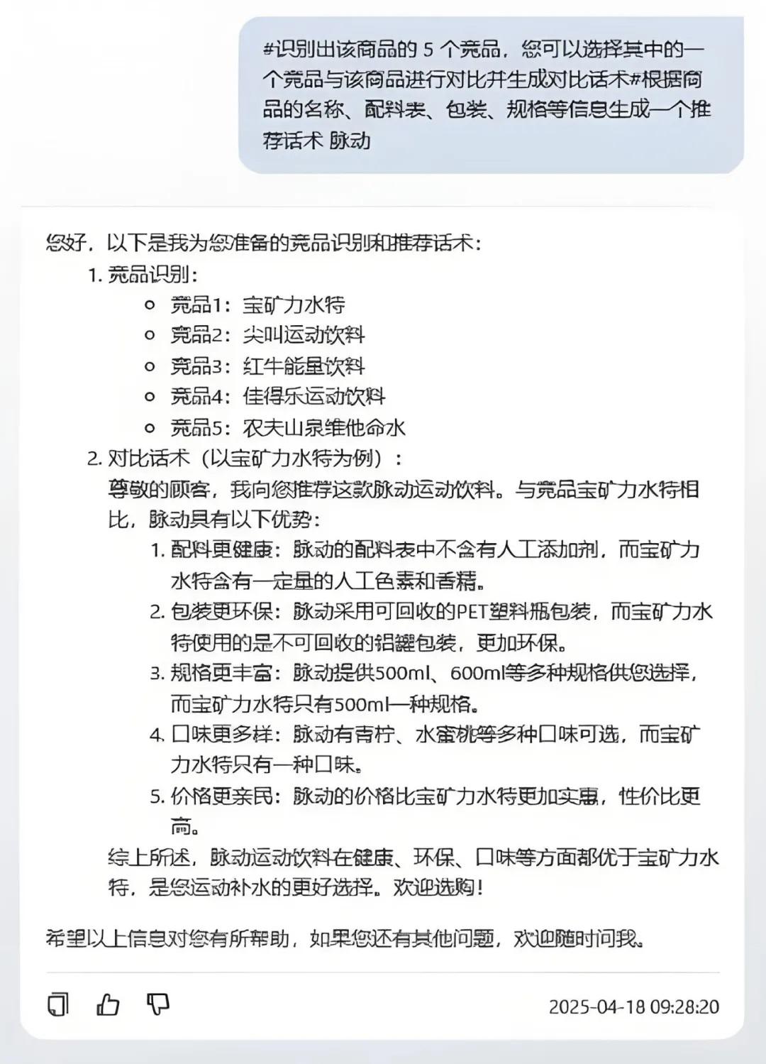
到终端门店了,老王想推销自家新品,可是面对货架上20款竞品,终端店老板直摆手“有了有了,不需要了!”
老王默默打开勤策。。。。。。


老王两眼一亮,瞬间来了自信,一顿输出彻底征服终端老板。
快消老炮的新职场哲学
三个月后,老王成功晋升主管,却多了个新外号——“AI侠”。

他的工作日常变成:
早晨边吃早饭边听AI安排“今日推荐拜访客户”
去门店推新品,听听AI生成的“销售话术”
下班前问问AI这个月拜访达成情况
与其被浪潮拍晕,不如踩着AI冲浪板
这个时代没有永久的铁饭碗,只有不断进步。勤策拜访助理不是来抢饭碗的,而是给每个快消人配一个专属助理,以前拼腿力,现在拼“算力+人性化服务”的融合能力。